4月22日,Advanced Science(中科院一区Top,影响因子:15.1)发表了乐竞在线注册王艇教授团队、福建农林大学刘仲健教授团队和中山大学苏应娟教授团队合作完成的题为“Statistical genomics analysis of simple sequence repeats from the Paphiopedilum malipoense transcriptome reveals control knob motifs modulating gene expression”的研究论文。
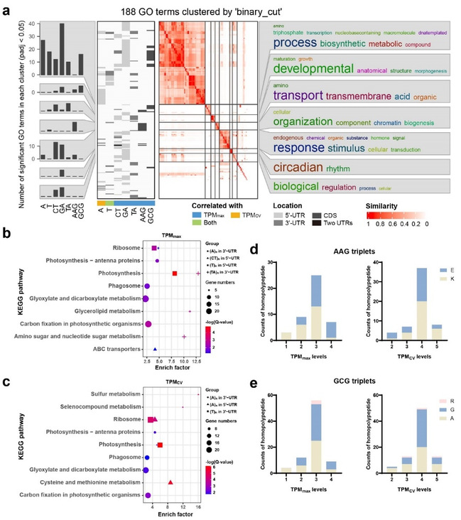
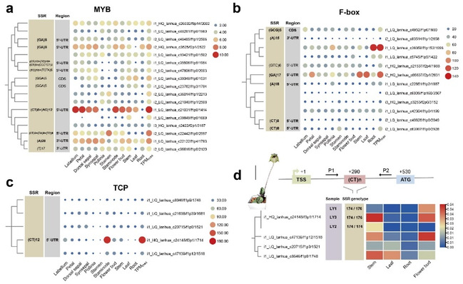
该论文对麻栗坡兜兰(Paphiopedilum malipoense)转录组的SSR进行了系统的统计基因组学分析,证实eSSR基序类型与基因表达水平存在关联,鉴定出9个表达调控基序(expMotif)和11个基序-转录区组合;发现基序类型-转录区组合是决定SSR所起表达调控作用的关键因素,并提出了解释eSSR作用机制的模型;同时,对eSSR分布与MYB、F-box和TCP家族旁系同源基因的表达水平的相关性也进行了实验验证,结果表明eSSR重复单位的突变可导致所在基因的表达发生显著改变。本研究为认识重复序列对兰科植物基因组的适应性进化提供了新见解,所建立起的eSSR高通量统计基因组学分析框架也可用于其他植物的研究。

简单重复序列(SSR)在原核和真核生物的基因组广泛存在,能驱动物种快速发生遗传变异、基因表达进化和环境适应。位于基因内的SSR更是可被用作调节基因表达和生理代谢过程的“旋钮”,进而引发表型改变。可是,对于这些具基因表达调控功能的SSR(eSSR),它们的基序组成、拷贝数以及在基因中的分布式样对基因表达产生的效应,目前还所知较少。



乐竞在线注册博士生梁颖怡为该论文第一作者。乐竞在线注册王艇教授,福建农林大学刘仲健教授,中山大学苏应娟教授为论文共同通讯作者。该研究得到国家自然科学基金(31872670;32071781)、广东省基础与应用基础研究基金(2021A1515010911)、广州市科技计划项目(202206010107)和福建农林大学林业高峰学科建设项目(72202200205)的资助。
相关论文信息:https://onlinelibrary.wiley.com/doi/10.1002/advs.202304848
文图/生命科学学院
