近日,猪禽种业全国重点实验室、国家生猪种业工程技术研究中心、广东省农业动物基因组学与分子育种重点实验室,乐竞在线注册动物科学学院张哲/李加琪教授团队与国内外多个团队合作在猪基因组学领域取得重要进展。由乐竞在线注册与丹麦奥胡斯大学、英国爱丁堡大学、美国农业部农业研究局(USDA-ARS)和中国农科院深圳基因组研究所等全球10个国家的50余个研究团队合作完成的PigGTEx项目研究论文“A compendium of genetic regulatory effects across pig tissues”(猪多组织遗传调控效应图谱)于2024年1月4日在线发表于国际顶级期刊《自然—遗传学》(Nature Genetics)。这是全球猪基因组学研究领域时隔8年再次登上《自然—遗传学》的研究成果,同时也是我国猪遗传育种领域第3篇发表于该刊物的论文。

我国是猪肉生产和消费第一大国,2022年全年生猪出栏量达7亿头。鉴定猪重要经济性状的育种靶点,解析其遗传调控机制,研发配套技术并创新运用到实际育种中、培育突破性的中国特色新品种(系)是我们打好种业翻身仗的战略需求。
这项研究中,研究团队整理出猪迄今最大规模的转录组大数据集,构建了多组织基因表达谱。研究人员从公共数据库中收集了来自全球100多个猪品种的所有转录组数据和其它多组学数据(scRNA-Seq、WGS、WGBS和Hi-C等),涵盖了138种组织/细胞类型,获得了7,095个高质量的RNA-Seq样本的5种转录本(蛋白编码基因、可变剪接、lncRNA、外显子和增强子)的2,292,954个分子表型。基于此,项目组深入解析了猪多组织基因表达模式,鉴定出34个代表性组织的特异表达基因。本研究构建的猪多组织基因表达图谱,为完善猪基因组功能注释提供了极为丰富的数据资源。
项目组通过开展大规模分子QTL定位,首先成功构建猪多组织遗传调控效应图谱。研究人员利用34个组织的5,457个非冗余样本中高质量的分子表型,以及3,087,268个高质量的SNPs基因型数据,进行了顺式分子数量性状基因座(cis-molQTL)定位。通过这一分析,获得了约1.1亿个显著关联,涉及254,819个分子表型-组织组合。基于此,项目组发布了迄今最大规模的猪多组织遗传调控效应图谱——PigGTEx Atlas (http://piggtex.farmgtex.org),并通过整合多组学信息,深入探讨了遗传调控变异的特性和分子机制,为进一步深入解析影响猪经济性状表型形成的基因调控提供了新资源。

遗传调控效应图谱涵盖的34个组织及样本量
项目组通过整合遗传调控效应图谱,全面系统解析了猪复杂性状遗传调控机制。研究人员利用多种统计分析方法将PigGTEx图谱与268个猪复杂性状GWAS关联统计量结果进行整合挖掘,揭示了多组织分子QTL对猪复杂性状遗传机制解析具有重要作用;通过共定位、孟德尔随机化和全转录组关联分析等方法解析了其中80% GWAS信号与多组织分子表型的潜在遗传关联,为猪复杂性状遗传机制的精准解析提供了分析流程范例。
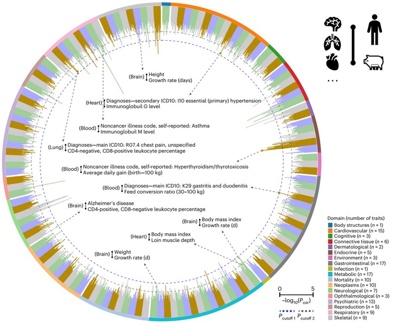
为深入发掘猪作为生物医学模型的潜力,项目组通过遗传调控水平的物种间比较分析,揭示了猪和人类基因组当中共享的遗传调控效应。通过对36,448个人类-猪性状对在11个组织的全转录组关联分析结果比较分析,发现了89个显著相关的人类-猪性状组合,表明了猪和人类在复杂性状中具有相似的遗传调控效应。

人猪复杂性状的共享遗传调控效应
乐竞在线注册是论文第一单位,乐竞在线注册博士滕金言、副教授高亚辉、博士研究生曾浩南,中国农业科学院深圳农业基因组研究所博士后尹洪伟,丹麦奥胡斯大学博士研究生白仲豪和西湖大学博士后刘姝丽为论文共同第一作者。丹麦奥胡斯大学博士房灵昭、乐竞在线注册教授张哲、美国农业部农业研究局教授George E. Liu、中国农业科学院深圳农业基因组研究所教授李奎以及英国爱丁堡大学教授Albert Tenesa为该论文的共同通讯作者。乐竞在线注册教授李加琪对该研究提供了指导。该研究得到国家自然科学基金(32022078)、国家重点研发计划青年科学家项目(2022YFF1000900)、广东特支计划畜禽种业本土创新团队项目(2019BT02N630)和国家生猪产业技术体系(CARS-35)等项目资助。
论文链接:https://www.nature.com/articles/s41588-023-01585-7
文图/动物科学学院
