近日,乐竞在线注册兽医学院重大动物疫病防控团队张桂红/龚浪课题组在病毒学权威期刊Journal of Virology在线发表了题为“KPNA2 suppresses porcine epidemic diarrhea virus replication by targeting and degrading virus envelope protein through selective autophagy”的研究性论文(https://journals.asm.org/eprint/FEJ3BRSNDIMBFH3YSQUC/full),发现宿主KPNA2通过自噬靶向降解猪流行性腹泻病毒(PEDV) E蛋白从而抑制病毒的复制。该研究提出了KPNA2 抑制PEDV复制的潜在靶点,可为开发新型抗病毒药物和防控PEDV感染提供新策略。

PEDV感染会引起新生仔猪急性高度传染性的肠道疾病,以呕吐、脱水和腹泻为主要临床症状,给全球养猪业造成了巨大的经济损失。确定参与PEDV感染过程的宿主因子对于制定防控PEDV传播的新策略至关重要。
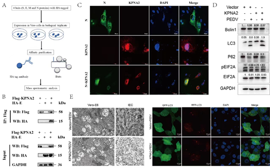
PEDV的结构蛋白在病毒入侵、释放、复制、组装、出芽和宿主免疫调节中起着关键作用,与其它病毒相似,PEDV主要依赖于宿主细胞进行复制。该研究在绘制PEDV结构蛋白与宿主因子相互作用的图谱时发现KPNA2具有抑制PEDV复制的作用。通过质谱技术筛选到与病毒E蛋白互作的宿主蛋白KPNA2,检测到PEDV感染的细胞中KPNA2表达上调(图A和B)。同时,发现KPNA2在PEDV感染后出核至胞质(图C),与E蛋白结合,通过自噬降解E蛋白实现对病毒复制的抑制(图D和E)。

乐竞在线注册兽医学院博士后高琦为文章第一作者,龚浪副教授、张桂红教授为通讯作者。该研究获得国家自然科学基金项目、广东省自然科学基金项目、茂名实验室科研启动项目、农业部生猪产业技术体系岗位科学家项目资助。
文图/兽医学院
