近日,乐竞在线注册兽医学院重大动物疫病防控团队张桂红/龚浪课题组在国际农业科学一区权威杂志Journal of Integrative Agriculture在线发表题为“Porcine enteric alphacoronavirus infection increases lipid droplet accumulation to facilitate the virus replication”的文章(链接:https://www.sciencedirect.com/science/article/pii/S2095311923003520),发现脂质代谢途径中脂滴(lipid droplets, LDs)的积聚在猪肠道α冠状病毒(Porcine enteric alphacoronavirus, PEAV)复制和发病机制中具有重要作用。

冠状病毒宿主范围广泛,可在人和动物之间传播,并引起不同程度的疾病。PEAV于2017年首次在中国广东被报道,它是近几年新发现的猪肠道致病性冠状病毒,可导致新生仔猪发生水样腹泻。对PEAV的宿主免疫应答、炎症反应和致病机制尚缺乏深入研究的报道,急需阐明PEAV的感染与复制机制。
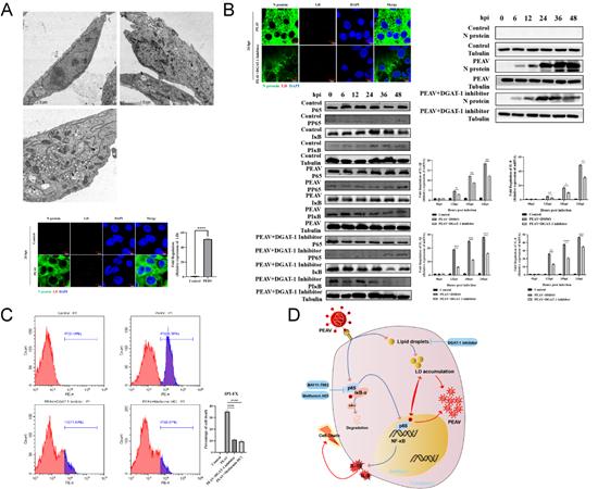
该研究首先对PEAV感染宿主细胞的转录组学进行分析,发现PEAV可以上调宿主的脂质代谢途径。在脂质代谢、能量稳态等过程中,LDs是具有主要功能的细胞器,同时LDs在病毒感染和炎症反应中具有重要作用。因此,该研究解析了LDs的积聚对宿主炎症反应以及PEAV复制的影响。在受感染的细胞中发现,PEAV增加LDs的积聚,并可以上调NF-κB信号通路、促进炎症因子IL-1β和IL-8的产生以及诱导细胞死亡。通过使用DGAT-1 inhibitor抑制LDs的积聚可显著抑制PEAV的复制、下调NF-κB信号通路、减少促炎因子IL-1β和IL-8的产生以及抑制细胞死亡(图A和B)。同时研究发现,使用NF-κB信号通路抑制剂BAY11-7082可显著抑制LDs的积聚与PEAV的复制。盐酸二甲双胍(metformin hydrochloride)药物同样具有抗PEAV的效力,其可显著抑制LDs的积聚、下调NF-κB信号通路、减少促炎因子IL-1β和IL-8的产生以及抑制细胞死亡(图C)。

综上所述,该研究阐明了脂质代谢途径中LDs的积聚在PEAV复制和发病机制中的重要作用,探究了metformin hydrochloride通过抑制LDs的积聚和炎症应答发挥抗PEAV的作用(图D),为PEAV的防控策略开辟了新的思路。
乐竞在线注册兽医学院博士后高琦为第一作者,张桂红教授、龚浪副教授为通讯作者。该研究获得国家自然科学基金项目、广东省自然科学基金项目、茂名实验室科研启动项目、农业部生猪产业技术体系资助。
文图/凌韵岚
