近日,乐竞在线注册兽医学院重大动物疫病防控团队在国际权威期刊PLOS pathogens在线发表了题为“Dissection of key factors correlating with H5N1 avian influenza virus driven inflammatory lung injury of chicken identified by single-cell analysis”的研究长文(论文链接:https://journals.plos.org/plospathogens/article?id=10.1371/journal.ppat.1011685),揭示了H5N1禽流感病毒感染诱导鸡免疫损伤的关键宿主因子。据悉,该论文是继Lancet Microbe (2022)、Journal of Immunology (2022)、 Cellular and Molecular Life Sciences (2019)后,又一篇关于家禽抗病毒免疫应答研究方面的高水平力作。

尽管家禽养殖和生产中长期使用疫苗,但H5N1高致病性禽流感病毒(HPAIV)和H9N2低致病性禽流感病毒(LPAIV)仍是我国主要流行的禽流感病毒亚型,不仅给养禽业造成巨大的经济损失,还对人类健康构成潜在威胁。肺脏是禽流感病毒感染的重要靶器官,不同致病力毒株感染导致肺脏的损伤程度截然不同。目前,关于鸡肺脏中免疫细胞对AIV感染的应答反应仍有许多关键问题尚未得到解答。特别是禽流感病毒感染鸡体后,与宿主保护和免疫应答损伤相关的关键免疫细胞类型、抗病毒和炎症相关因子尚未得到系统研究和鉴定。
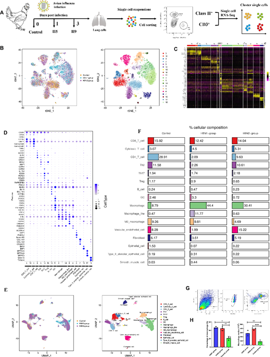
该团队结合流式分选、10*genomics以及SMART-Seq2单细胞测序等技术,系统解析了H5N1 AIV和H9N2 AIV感染后,鸡肺脏中16种类型细胞中的病毒载量及其应答反应,揭示了这两种病毒感染后肺脏组织中复杂且不同的免疫反应图谱。发现H9N2 AIV只能在部分细胞类型(如巨噬细胞和DC细胞等)中进行感染和复制,而H5N1 AIV能够广泛感染所有鉴定的细胞类型。适量的单核/巨噬细胞和炎症因子有利于H9N2 AIV感染后肺脏损伤的修复。与H9N2 AIV感染相比,H5N1 AIV能够同时在大部分细胞中诱导广泛病毒复制和免疫应答反应。炎性巨噬细胞、促炎细胞因子(IFN-β、IL1β、IL6和IL8),以及通过CCL4、CCL19和CXCL13发生的不同细胞之间的通讯互作,导致了H5N1 AIV感染诱导的炎性肺损伤。本研究丰富了家禽重要免疫细胞标记基因信息及其应答反应数据库,为禽流感病毒的有效控制提供新的靶点和方向,为深入研究家禽病毒与不同免疫细胞之间的互作奠定了重要基础。

H9N2 AIV和H5N1 AIV感染后鸡肺脏单细胞图谱分析
代曼曼副教授为论文第一作者和并列通讯作者,廖明教授为最后通讯作者。该研究工作得到了国家自然科学基金重点项目(31830097)、国家重点研发计划(2022YFD1801005)、国家自然科学基金中英国际合作项目(32211530072)、中国科协青年托举人才项目(2020QNRC001)等项目的资助,主要集中家禽T细胞免疫研究,创建了家禽细胞免疫应答评估模型、家禽T细胞体外培养和应答检测方法、家禽MHC分子递呈表位结构解析、家禽T细胞表位鉴定、表位载体疫苗构建的全套技术体系平台,已授权国际专利1件,授权国内发明专利3件,申请美国专利3件,申请国内发明专利7件。课题组相关研究成果在Lancet Microbe、PLOS pathogens、Cellular and molecular life sciences、Journal of Immunology、Veterinary Research等国际知名期刊发表。
文图/兽医学院
