近日,乐竞在线注册兽医学院重大动物疫病防控团队沈永义教授课题组在中科院一区Top期刊Microbiome (影响因子15.5)发表了题为“Early-Life Prophylactic Antibiotic Treatment Disturbs the Stability of the Gut Microbiota and Increases Susceptibility to H9N2 AIV in Chicks”的研究论文,发现“开口药”这种过度依赖抗生素的养殖方式并未实现预期的效果,反而对雏鸡的健康和养殖经济效益带来了更大的风险,为推进“减抗”工作提供了理论依据。(论文链接:https://microbiomejournal.biomedcentral.com/articles/10.1186/s40168-023-01609-8)

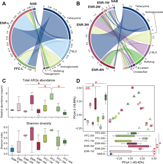
在绿色健康养殖的新形势下,农业农村部一直致力于推进全国兽用抗菌药综合治理工作。这一工作的核心目标就是减少抗菌药物的滥用和过度依赖,以保障动物健康、人类健康和环境可持续发展。然而,长期以来,“开口药”作为一种常用的预防性治疗方案,被广泛应用于雏鸡养殖中,针对预防雏鸡白痢和沙门氏菌等疾病以及促进生长。该课题组的研究发现,短期使用抗生素并不能显著提高雏鸡的生长速度,而长期使用抗生素甚至可能减缓其生长速度。更为严重的是,预防性抗生素的使用干扰了雏鸡肠道微生物菌群的建立和稳定,而肠道菌群的紊乱导致雏鸡对H9N2禽流感病毒的抵抗能力减弱。此外,预防性抗生素的使用导致机会病原体(如志贺氏杆菌)的丰度上升,打破了人们对预防性使用抗生素能控制病原体的普遍认知。同时,不论是长期还是短期使用抗生素都会导致肠道菌群抗生素耐药性基因的数量上升,给公共健康带来严重风险。因此,“开口药”这种预防雏鸡白痢和沙门氏菌等疾病的养殖方式存在较大的危害。种鸡净化鸡白痢和沙门氏菌才是更好的养殖方式,也是推进“减抗”工作的重要思路。

兽医学院博士生梁祥辉和硕士生张志鹏为共同第一作者,沈永义教授为本论文的通讯作者。相关研究获得了国家自然科学基金面上项目(编号:32273037)、广东省基础与应用基础研究重大项目(编号:2020B0301030007)、广东岭南现代农业实验室项目(编号:NT2021007)和“111项目”(编号:grant D20008)等项目的资助。
文图/兽医学院
