2022年7月, Molecular Biology and Evolution在线发表了中国农业大学、乐竞在线注册和岭南现代农业科学与技术广东省实验室题为“Sympatric Recombination in Zoonotic Cryptosporidium Leads to Emergence of Populations with Modified Host Preference”的研究文章。

微小隐孢子虫是常见寄生原虫,引起人和家畜水样腹泻, 严重影响人类健康和畜牧业发展,其中不同地理来源分离株具有宿主范围差异。为此,本研究对不同国家和地区的101个分离株进行全基因组测序, 并开展了比较基因组学和遗传进化分析,重点解析了世界各地人兽共患微小隐孢子虫的遗传特征、基因渗入部位、遗传重组机制及宿主适应性演化过程。本研究测序的微小隐孢子虫基因组是目前公共数据库中的数倍,也为隐孢子虫生物学和分子流行病学研究提供了宝贵资源。

来自多国的微小隐孢子虫的群体遗传结构
研究发现人兽共患微小隐孢子虫 (IIa和IId亚型家族) 有7个主要亚群体, 呈现一定的地理相关性和宿主范围多样性。其中,IIa亚型主要来自欧洲, IId亚型主要来自亚洲。二者宿主范围不同,在各自主要来源地每个亚型的群体遗传结构相对简单,但在二者同时流行的区域(如埃及),亚型间的重组可以导致新的亚群产生,而随后的选择性清除可以进一步改变病原的宿主适应性。研究发现, 在宿主不同的分离株之间, 位于染色体亚端粒区的入侵相关基因拷贝数不同,这些可能与病原宿主适应性的改变相关,并由此提出了微小隐孢子虫宿主适应性演化的新观点,也解析了我国人兽共患隐孢子虫的来源和演化过程。研究进一步证实伴随动物贸易的病原引进,可改变隐孢子虫的群体结构、宿主范围和人兽共患性,提示我国应该加强生物安全和隐孢子虫分子监测,以防止在集约化养殖发达的国家流行的IIa亚型在我国的涌现。

我国微小隐孢子虫的遗传特征

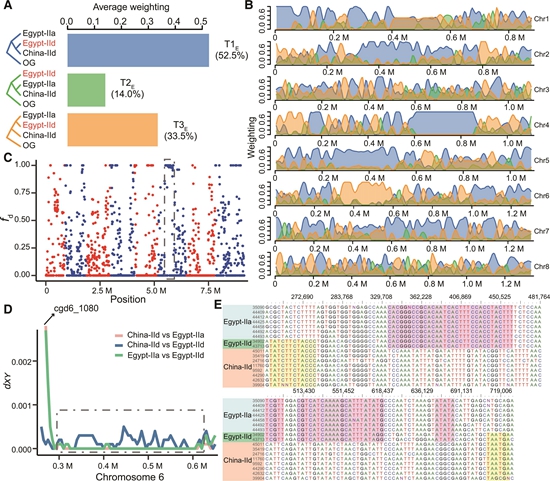
埃及微小隐孢子虫亚群体的产生过程
微小隐孢子虫宿主适应性亚群体的演化过程

选择性清除在微小隐孢子虫宿主适应性演化中的作用
该论文由乐竞在线注册和岭南现代农业科学与技术广东省实验室肖立华教授为主要通讯作者, 中国农业大学农业生物技术国家重点实验室张子丁教授和乐竞在线注册及岭南现代农业科学与技术广东省实验室冯耀宇教授为共同通讯作者。中国农业大学农业生物技术国家重点实验室博士研究生王天鹏和乐竞在线注册及岭南现代农业科学与技术广东省实验室郭亚琼副教授为论文共同第一作者。该研究得到了广东省基础与应用基础研究重大项目(2020B0301030007),国家自然科学基金(31820103014,32150710530,U1901208),“111计划”(D20008)和广东省普通高校创新团队项目(2019KCXTD001)的资助。
论文链接:https://academic.oup.com/mbe/advance-article-abstract/doi/10.1093/molbev/msac150/6625830
文图/兽医学院
